第 1 巻: 論理の基礎
目次
索引
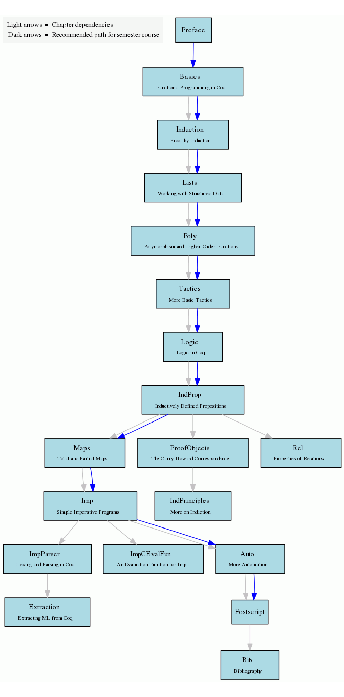
全体図
章の依存関係